2026-03-19

For more than a century, the internal combustion engine has been the very heart of a motorcycle. It defines the bike’s performance. It’s what you hear and feel. And critically, its size and shape dictate the dimensions of the entire machine. But with electric power, parameters previously defined by the engine’s dimensions have become variables ready to be exploited by canny designers. Kawasaki aims to leverage that new-found design freedom. A new patent from Team Green shows a chassis design that’s capable of accommodating a variety of electric powertrains.
It’s a change of thinking that shifts motorcycles closer to the template that’s been used by cars for decades—a single model of car can usually be spec’d with a choice of different engines without altering the visual appearance or the main structure of the chassis. Inline-fours, V-sixes, V-eights, hybrids, and even EV powertrains can be dropped into a single, modular platform, reflecting the boxes ticked by the customer during the order process. A motorcycle’s compact nature ordinarily prohibits this type of flexibility. However, since electric motors are so small, it opens the door to a similar approach, as illustrated in Kawasaki’s new patent.

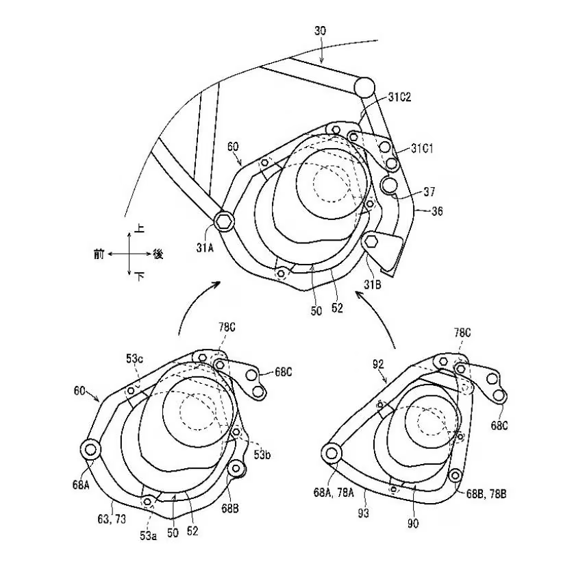
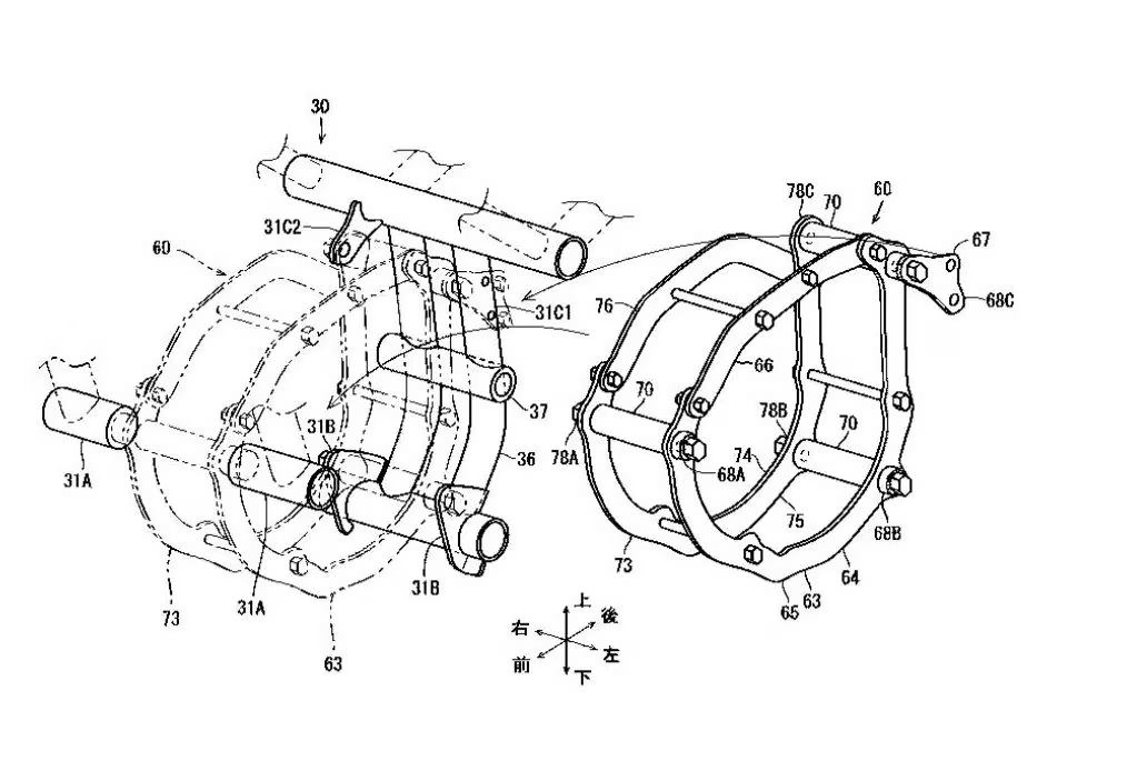
The subframe is made of separate upper and lower segments, each of which can be easily swapped and modified to provide different motor mounting points.
The document shows a motorcycle very similar to Kawasaki’s existing Z e-1 and Ninja e-1 designs, with a simple steel trellis frame, a box-shaped case to hold removable battery packs sandwiched between the rails, and a motor and transmission unit mounted just ahead of the swingarm pivot. Unlike the current designs, where the motor’s cast alloy casing bolts directly to the frame itself, the patent shows an intermediate subframe between the fixed engine mounts on the chassis and the motor and transmission unit.
The subframe is made of separate upper and lower segments, each of which can be easily swapped and modified to provide different motor mounting points, while simultaneously adding some structural rigidity to the chassis. The patent says: “Different types of motor units can be mounted on a saddle-ride type vehicle by changing the shape of the attachment or by changing whether or not an attachment is present, without making major changes to the main frame. In other words, different types of motor units can be mounted on a saddle-ride type vehicle by making small changes to the smaller attachment rather than a larger main frame.”

It’s a simple idea, but one that could simplify production and pass savings onto the consumer.
The patent points out the benefits include, not only an increased level of parts-sharing, helping to cut costs via economies of scale, but also simplified production and reductions in R&D. Since high cost of entry has prevented wider adoption of electric motorcycles—most are pricier than their combustion engine equivalents once performance and range are factored into the equation—any innovation that can make them more affordable will prove essential if they’re ever to make a substantial dent in the two-wheeled marketplace.

The chassis leaves plenty of room for different motors and their mounts.